您的购物车目前是空的!
对列样本目标区域甲基化—WGBS后的正确打开方式
表观遗传学(epigenetics)是目前分子生物学研究的热点之一,DNA甲基化是表观遗传学的重要内容,是基因组DNA的主要表观遗传修饰形式之一。DNA甲基化修饰对于维持正常细胞功能、传递基因组遗传印记、胚胎发育、衰老以及人类tumour发生,起着至关重要的作用。
全基因组甲基化研究方法主要有全基因组甲基化芯片、全基因组甲基化重测序(WGBS)和简化亚硫酸氢盐测序技术(RRBS),这些方法其实都有个共同的特点:信息量大,得到差异甲基化区域(DMR)非常多,但是价格昂贵,对个别区域覆盖度和测序深度不足,可能会导致遗漏或假阳性结果。因此,对这些方法筛选出来DMR,需要做进一步的验证,在队列样本中对目标区域进行甲基化检测,并分析目标区域与疾病/性状的关联,才能进一步为疾病与该DMR的关联提供流行病学的证据。
Hi-MethylSeq简介
目标区域甲基化重测序(Hi-MethylSeq),又叫重亚硫酸盐扩增子测序(Bisulfite Amplicon Sequencing,BSAS)。在前期全基因组甲基化测序、全基因组甲基化芯片等工作基础上,或者依据文献报道目的基因甲基化与性状/疾病关联,选择感兴趣的目的区间或候选基因,利用Hi-MethylSeq技术对大规模群体的候选基因甲基化水平进行检测。
Hi-MethylSeq技术通过亚硫酸氢盐(bisulfite)处理,用多重PCR扩增目的片段,添加barcode和测序通用接头,在Illumina X10二代测序平台对PCR产物进行高通量测序,利用生物信息学方法,精确定量计算目标区间内的甲基化位点的甲基化状态,在完成目标区域检测的同时大幅降低研究费用。

优势及应用方向
1、优势
Hi-Methylseq结合了亚硫酸盐转换、靶向扩增子高通量测序技术,可实现多区段、多位点的甲基化精确定量分析,特别适合队列样本目标区域的甲基化分析,测序深度高,结果更加准确。
2、应用
(1)适用于感兴趣的目的片段甲基化研究 ;
(2)适用于在大样本中进一步确认全基因组甲基化研究挑选的阳性位点(DMR)。
3、方向
农口:表观遗传学研究、品种鉴定、品种改良
医口:tumour早期诊断、表观遗传学生物标志物开发、tumour复发的**预测因子
Hi-MethylSeq关键结果

结果对比

与标准方法结果一致,但更有优势
Hi-MethylSeq与BSP结果一致,而Hi-MethylSeq在研究DNA甲基化时,每一个read 都相当于克隆测序时的一个单克隆,每个区段得到成千上百个reads,所以用二代测序比亚硫酸氢盐修饰后的克隆测序技术得到的结果更加精确。
应用案例1


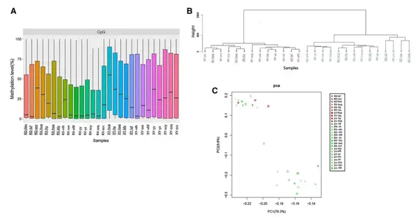
复发性妊娠丢失(RPL)是指妊娠24周前连续两次或两次以上的自然流产怀孕,占育龄夫妇的1%。表观遗传因素,包括某些基因表达DNA甲基化调控紊乱可能在RPL中起作用。科研人员利用全基因组甲基化重测序和转录组测序联合分析,鉴定蜕膜和血液中DNA甲基化调控的RPL相关基因,并使用翼和生物Hi-MethylSeq进行case和control组的关键基因DMR甲基化检测。终发现,SGK1和CREB5的异常甲基化可能是神经系统失调的原因之一,这些基因位于子宫内膜,可能是导致生殖失败的原因之一。SGK3在生殖系统中的作用值得进一步调查。
应用案例2


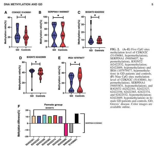
研究人员使用全基因组甲基化芯片联合生物信息学方法来鉴定自身性免疫性疾病GD的差异甲基化区(DMR),通过构建DMR注释基因的蛋白互作网络(PPI)筛选出关键节点基因(Hub Gene)。利用翼和生物Hi-MetylSeq技术分析了关键节点基因的DMR区域,结果发现CDKN2C、SERPINA1、IRS4,尤其是B3GNT2是潜在的与GD相关的异常甲基化基因。这些发现可能是GD疾病中的DNA甲基化的近报道。
综上所述,全基因组甲基化测序分析获得DMR后,需要在队列样本中进行验证,翼和Hi-MethylSeq技术是WGBS后续验证的有力工具。
翼和生物
上海翼和应用生物技术有限公司是上海市遗传学会理事单位,至今已有十六年历史,专注于为国内科研工作者和生物医药企业提供各类分子遗传学技术服务和质控试剂盒。基于自主知识产权的多重PCR技术,翼和生物研发和改良了适用于荧光定量PCR、一代测序和二代高通量测序平台的多种检测技术和产品,逐步形成了在细胞组织和动物模型质控、大健康检测和科学研究3大板块产品布局。科研技术服务产品线,除了自主研发的Hi-MethylSeq技术外,翼和还专精SNP基因分型十六年,积累了丰富的经验。2021年成功通过上海市高新技术企业认证,并在首席科学家肖君华教授带领下,结合多重长片段PCR和多重巢式PCR技术,攻克了高同源区段SNP分型难题,很大程度提高了高同源区段SNP分型的准确度。
主要参考文献:Cai et al. Identifying and validating differentially methylated regions in newly diagnosed patients with Graves’ Disease. DNA and Cell Biology 2021, 40(3):1-9.
Zhou et al. Genome wide methylation analysis to uncover genes related to recurrent pregnancy loss. Genes & Genomics 2021, 43(4):361-369.

发表回复